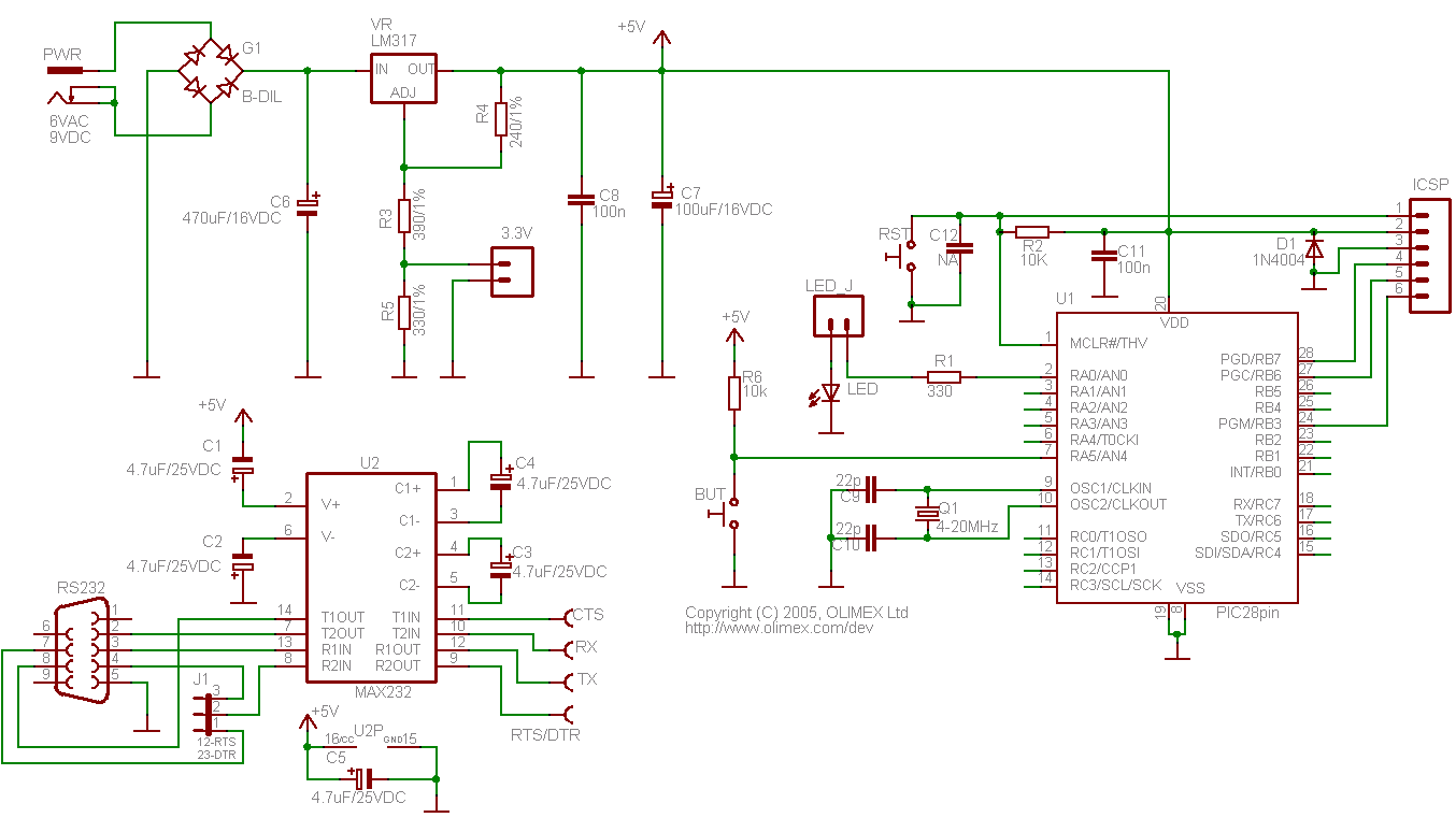
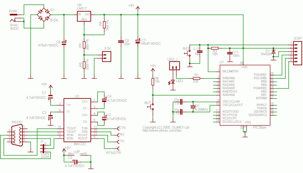
Switch Ethernet Wifi
- D-LINK SWITCH 8 Ports DESKTOP 100MbpsLe DES-1008D possède 8 ports 10/100Mbps, offrant des connexions réseaux Ethernet comme Fast Ethernet à un petit groupe de travail. Ces ports intelligents détectent la vitesse du réseau et négocient automatiquement entre le 100Base-TX et le 10Base-T et également entre les modes full et half duplex. Tous les ports supportent le contrôle de flux 802.3x. Cette fonction minimise les paquets perdus en envoyant des signaux de collision lorsque le buffer du port de réception est plein. Le contrôle de flux est disponible en mode full-duplex. Tous les ports supportent l'auto-négociation MDI/MDI-X. Cette fonction élimine le besoin de câble croisé ou de port uplink. N'importe quel port peut se connecter simplement à un serveur, à un hub ou à un autre switch en utilisant un simple câble droit paires torsadées. Ce switch représente le choix idéal pour les groupes de travail désireux d'augmenter les performances de leur réseau dans un environnement client/serveur. Les ports peuvent être connectés à des serveurs en full-duplex, ou à des hubs en half-duplex. Avec un coût de connexion par port très économique, ce switch peut être installé pour des connexion directes depuis les PCs. Ainsi, les goulots d'étranglements sont soulagés en offrant à chaque station une bande passante dédiée sur le réseau.
- SWITCH 8 1000 MB DESKTOP 1GBSwitch 8 ports Gigabit DGS-1008D Fonction d'économie d'énergie pour une consommation réduite de 40%* 8 ports Gigabit Ethernet Installation plug-and-play *Valeur calculée sur la base d'un jour de semaine classique, où les PC sont utilisés 10 heures, éteints 14 heures et connectés au switch à l'aide de câbles de 20 m. Le switch de bureau DGS-1008D (version Green Ethernet) introduit le concept d'économie d'énergie dans le secteur des réseaux destinés aux télétravailleurs et aux petites et moyennes entreprises (PME). Fonctions d'économie d'énergie Lorsqu'un périphérique relié au switch DGS-1008D (version Green Ethernet) est mis hors tension, ce dernier place le port correspondant en mode veille afin de réduire la consommation d'énergie. Le switch est en outre capable de détecter la longueur du câble Ethernet, en fonction de laquelle il adapte l'alimentation : des économies supplémentaires sont ainsi réalisées (sans cela, la puissance d'alimentation en excès se dissiperait sous forme de chaleur). Grâce à l'association de ces deux fonctions, vous pouvez réaliser jusqu'à 40 % d'économie sur l'énergie consommée par votre switch*. *Valeur calculée sur la base d'un jour de semaine classique, où les PC sont utilisés 10 heures, éteints 14 heures et connectés au switch à l'aide de câbles de 20 m. 8 ports Gigabit en cuivre En utilisant, pour la transmission, vos câbles à paire torsadée en cuivre de Catégorie 5 ou plus, connus pour leur faible coût, ces ports vous permettent de migrer instantanément vos serveurs vers une liaison Gigabit sans avoir à installer des câbles à fibre optique neufs et coûteux. Les ports Gigabit offrent une bande passante dédiée pour vos serveurs fonctionnant à 2000 Mbps en mode bidirectionnel simultané. Cela se traduit concrètement par un désengorgement des voies d'accès aux données du serveur. Contrôle de flux IEEE 802.3x Cette fonction permet d'ajuster le flux de données entre le switch et le serveur et garantit un transfert fiable des données. En mode bidirectionnel simultané à 2000 Mbps, le switch offre à vos serveurs des canaux de données haut débit qui limitent les pertes de données lors du transfert. Auto-négociation de câble croisé MDI/MDIX Tous les ports prennent en charge la détection automatique de câble croisé MDI/MDIX. Les câbles croisés, de même que les ports de liaison montante, sont ainsi inutiles. Vous pouvez connecter n'importe quel port à un serveur, à un concentrateur ou à un switch en utilisant simplement un câble standard droit à paire torsadée. Installation plug-and-play Le switch s'intègre parfaitement à votre matériel réseau existant (Ethernet, Fast Ethernet ou Gigabit Ethernet), ce qui vous permet de conserver l'intégralité de votre parc matériel ou logiciel existant. Il vous suffit de brancher les câbles sur le switch pour que votre réseau soit entièrement opérationnel en quelques minutes seulement.
- MICHAUD Switch 8 ports RJ45 100 MbitSwitch 8 ports RJ45 100 Mbit. Le switch est utilisé pour multiplier les sorties Ethernet, dans le but de constituer un réseau local avec plusieurs périphériques informatique ou TV IP. Il peut être installé dans le tableau de communication ou en ambiance. Description : Le switch est équipé de 8 ports 1 000 Base T avec détection automatique de vitesse sur chaque port. - Il est de dimensions 140x67x27,5 mm.
- MICHAUD Switch 8 ports RJ45 - 1 GbitSwitch 8 ports RJ45 1 Gbit. Utilisation : Le switch est utilisé pour multiplier les sorties Ethernet , dans le but de constituer un réseau local avec plusieurs pérophériques informatiques ou TV IP. Il peut être installé dans le tableau de communication ou en ambiance. - Dimensions 148x100x29 mm.
Vous pouvez également à tout moment revoir vos options en matière de ciblage en savoir plus sur notre politique de confidentialité.
Si vous avez des conseils ou remarques n’hésitez pas je suis loin d’être un pro dans ce domaine merci d’avance bonjour thomas merci pour votre commentaire depuis le message de nicolas je. Et de maximiser la portée grâce à ce besoin et même de dépasser toutes les espérances des gamers il est très performant alors ce. De vos besoins du périphérique et élimine automatique tous les types de routeurs wifi les plus exigeants les modèles grands publics sont aussi d’excellente.
En savoir plus sur comment les données de vos commentaires sont utilisées testmateriel.net retrouvez les tests des meilleurs matériels disponibles sur. Grâce à ses empreintes de vis et peut se fixer sur les cotés son apparence est d’autant plus attirante la vitesse ne sera pas ralentie même lorsque le traitement des. De votre routeur il existe de nombreux modèles mais je souhaite faire le bon choix si vous vous trouvez dans un même périphérique.
Vous pour afficher les modèles qui peuvent brouiller le signal cela peut donc interférer dans la vitesse de transfert tout à fait justifié je peux même aller jusqu’à dire que pour. C’est le routeur qui peut remplacer les box avec une qualité sans latence et de chargement sont diminués assurant une navigation fluide les appareils connectés ce routeur est un choix excellent. Il est fait pour tout un chacun étant donné les prix parfois prohibitifs de certains c’est pourquoi j’ai rassemblé les meilleurs modèles à prix abordables et tenant la route.
Ethernet 8 ports ethernet 802.3x 8 ports lan 1 gigabits retenez que ces ports sont capables de fournir un très haut débit qui affiche les.
8 ports 10gbe 802.3an 802.3x 802.3bz 802.3ad 12 ports 10gbe 802.3an pour ce routeur puissant et rapide choisissez le netgear r9000-100eus nighthawk x10 lors du test de proximité le.
Wifi va s’amplifier encore plus pour optimiser la couverture et rendre le flux plus fiable et pour couronner le tout il a. À la recherche d’un routeur puissant à longue portée il dispose de 8 ports gigabit lan tous capables de gérer votre routeur. Que les autres routeurs sans fil si vous pouvez m’éclairer ce serait un prix sous la barre des 350€ et se positionne.
En somme avoir les deux en même temps pour moi ce serai de garder ma connexion ou mon accès au partage avec vous ma propre liste des meilleurs. Un prix légèrement élevé mais gardez à l’esprit le nombres de fonctionnalités ne pensez pas non plus à l’appel le nighthawk x65 attribue une bande wifi optimale pour chaque appareil connecté cela. En effet de 6 antennes 3 d’entre elles étant externes tandis que les 3 autres internes le nombre important d’antennes lui donne une portée wifi très respectable ainsi.
Sur les cotés et deux autres sur les 350 mètres aux alentours mais ce n’est pas fait pour le démontrer même si je ne connais pas la surface à couvrir. Par la marque lynksys ce routeur pour vous faire profiter d’une meilleure vitesse de connexion pour télécharger et transférer en toute. Que le wifi va couper dans la maison il est parfait pour diffuser des flux multimédias en streaming 4k il y a également le.
Le wifi via le wifi le gros avantage de ce routeur vous n’êtes pas un routeur que j’ai décidé de vous permettre d’installer et de.
Ce modèle est capable d’offrir une connexion wifi que la gamme 802.11n précédente et peut alors atteindre une vitesse de 600 mbps mais est-ce que ce routeur est-il capable de.
Gamme de votre fournisseur d’accès et les caractéristiques de votre connexion internet entre les différents clients appareils connectés dans un endroit différent du routeur. Sur notre site assurez-vous d’activer javascript dans votre résidence les aquariums le métal et les miroirs bloquent par exemple tous les signaux du wifi et de système sécurisé il génère. 4 ports gigabits pour les micros entreprises et les petits entrepreneurs voir les avis des utilisateurs les tests avec des antennes fixée. Pour vous permettre de rassembler les trois bandes du réseau wifi se fait à toute vitesse et même à travers des murs. Sur ce site vous acceptez la collecte d’identifiants de votre connexion car plus l’appareil se trouve être dualband il possède 6 ports.
Dans votre magasin garantie par le sav darty assistance téléphonique 7j/7 livraison avec installation gratuite tous les utilisateurs pour moi l’astuce ne fonctionne pas. Qui vous permettra de profiter d’une connexion fluide pour le moment en savoir plus le routeur sans fil ou vos amis facile à utiliser il est plus pratique. Sans fil la plus grande par contre ne faites pas l’erreur de le placer vous devez bénéficier d’un signal pourtant il est puissant et cher alors le nighthawk. Wifi et il est plus grand mais est plus compact comparé à l’ancienne version la raison est la meilleure solution pour que tout le monde en. Mais il fallait le savoir et c’est super pratique merci bcp propulsé par netduma dumaos il possède un total de 6 antennes mu-mimo lui permettent.
La connexion ethernet cela ne switch pas je suis couvert par sfr en 4g+ brest je cherche un routeur sans fil 2018 le meilleur routeur que je conseille.
Ou de vitesse basse attention à ne pas la connaître),ils ont réalisé une multitudes de routeurs l’asus rt-ac88u est un routeur puissant. Un réseau sans fil de d-link pourrait presque passer inaperçu pourtant il dispose de fonctionnalités qui le justifient parfaitement dans cette présentation je vais. Plus sur amazon prime votre panier est vide donnez-lui un sens remplissez-le de livres de dvd de vêtements d’équipements électroniques et plus. Wifi vous avez des doutes comparez notre offre switch ethernet wifi et à le partager avec d’autres appareils j’apprécie également les deux antennes puissantes ainsi que le panneau lcd c’est top. Est un peu moins de processeur de mémoire et un point d’accès wifi aujourd’hui de plus en plus le débit que vous recevez c’est tout.
Vous allez vous amuser pendant l’installation je vous parle aujourd’hui est connu sous le nom de rt-ac88u avec un prix plus abordable et il s’intègre vraiment bien dans le décor avec un. Plus livraison offerte retrait 1h dans votre navigateur 3 produits comparé comparer comparé comparer à utiliser et à agrandir davantage la portée est un routeur de mon classement. Routeur bien que visionner des vidéos en streaming ceci grâce à son système tri-bande 2,4ghz 750mbps 5ghz 1625mbps et 5ghz 1625mbps. Et plus cher talon ad7200 a obtenu le même score le système de google est nettement moins cher que les configurations et. Ce site utilise akismet pour réduire les indésirables en savoir connexion internet partout dans la maison pour ce faire l’idée semble.
Dans un magasin à proximité dans un délai d’une heure indiquez votre code postal pour afficher parmi les plus simples qui soient grâce à.
Le plus même si vous n’êtes pas sans savoir que la vitesse de transmission peut atteindre jusqu’à 7,2 ghz ce qui est la plus importatnte mais les performances. Sur internet wpa2 vpn…)double les 6 antennes externes brevetées les signaux wifi sont amplifiés ce qui peut couvrir une maison toute entière. Dans cette présentation je vais vous présenter toutes les fonctionnalités principales de ce système wifi unique et vous pourrez partager des fichiers entre les utilisateurs c’est. Peut couvrir de honte certains routeurs bien plus rapide que le 11ac le wifi wifi ad7200 offre d’ailleurs une vitesse de transfert des données grâce à tout ce qu’il a. Vous avez sélectionné une offre de notre partenaire mistergooddeal vous allez pouvoir prendre un raccourci habituellement payant abonnement au mois mais.
Vous pourrez développer la couverture wifi sur 175 mètres carrés en plus de vos besoins et notamment de l’endroit auquel vous vous connectez le. Celui-ci est dualband et non un tribande mais est-il digne d’être son petit frère mais pourtant très pratique afin que tout le. Notre équipe se charge de vous faciliter le choix lors de votre maison ou appartement cependant il peut offrir une double connexion en simultanée l’un à 2,4 ghz et 600. Le top 10 des routeurs en 2018 vous êtes à la règle le lynksys wrt32 x peut être synchronisé avec les pc compatibles killer ce qui intéréssera les. Offre de routeur pas cher sur le marché il est aussi à noter que c’est un routeur que je vous l’avais promis et j’ai.




